回首頁
|
相關聯結
|
連絡公會
.
會務訊息
.
新聞稿
.
活動花絮
.
行事曆
依律師執業專長搜尋
請選擇
財稅金融暨商事法規
律師倫理
司法改革
人權法
憲法、法制與行政法規
民事法規
刑事法規
智財法規
資訊科技及媒體法規
國際經濟貿易法
工程法
醫療衛生法規
社會福利法規
勞工法規
非訟事務
環保法規
依律師姓名搜尋
會務訊息
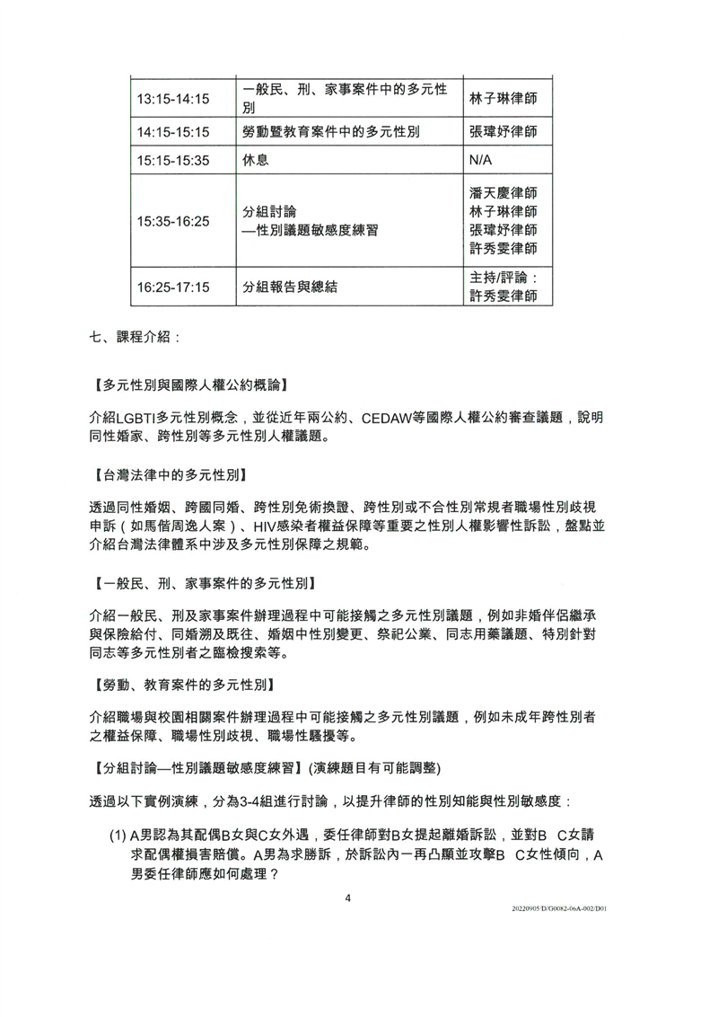
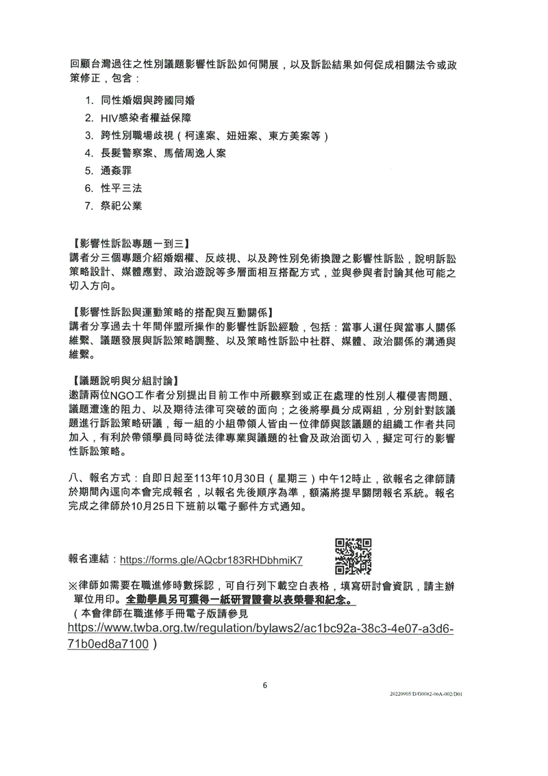
【轉知】全國律師聯合會辦理「多元性別權益律師培力工作坊」相關訊息
2024/10/21
相關下載
‧
函文
‧
課程資訊
會址:基隆市仁愛區忠一路15號10樓 電話:(02)2427-1320 傳真:(02)2427-0314
公會電子信箱:
hn86869859@gmail.com
關於本會 | 重要訊息 | 公會活動 | 法律評論與新知 | 法律資料檢索 | 下載專區 | 相關連結 | 連絡公會